45亿年的地球演化,产生了酸性土壤、海斗深渊等截然不同的极端环境和宜居生境,但微生物如何适应环境胁迫并实现全球扩散,一直是研究的热点和难点。最近,我室贾仲君团队经过8年努力,联合国内外同行,发现能量中心ATPase基因水平转移是古菌AOA适应酸性胁迫和深海高压的遗传新机制,研究成果最近在国际著名期刊The ISME Journal上发表。
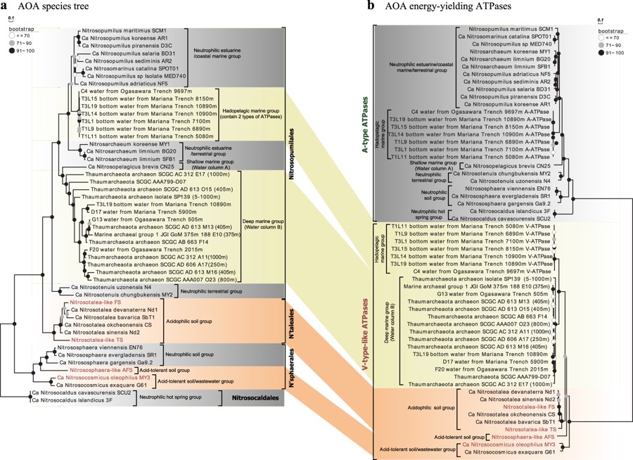
据估算,全球30%以上的陆地表层土壤偏酸性(pH<5.5),但古菌AOA的嗜酸机制一直是研究难点。主要原因是:(1)土壤形成需要至少上万年,地质时间尺度下的嗜酸古菌AOA发育不可重复、无法模拟、很难验证;(2)古菌AOA生长缓慢,很难用传统培养方法研究。针对这些难点,贾仲君研究团队开发了系统发育宏基因组技术,突破了古菌AOA氨单加氧酶的传统研究思维,聚焦于普适性的能量货币ATP合成基因;构建了古菌的地质历史系统发育图谱,提出了V-型ATPase基因水平转移的古菌嗜酸耐压新机制。首先,利用高度灵敏的13C和15N同位素示踪技术,克服了古菌难培养的难题,在复杂土壤中清楚表征了古菌AOA的嗜酸生长特点,获得了高度富集的AOA古菌13C-DNA;通过整合PacBio单分子长片段和illumina高通量测序优势,重构了三个不同生态型的酸性土壤古菌AOA基因组MAG;进一步利用系统发育组学技术,结合蛋白结构的计算模拟,发现所有酸性土壤AOA仅含V-型ATPase基因簇,而所有中性和碱性土壤AOA仅含A-型ATPase。在此基础上完成了遗传功能的异源验证,发现导入V-型atp 操纵子(8623bp)后,大肠杆菌(E. coli)能够更好适应酸性胁迫生长。这些结果清楚说明,V-型ATPase是古菌AOA适应酸性胁迫的关键模块。
同时发现,所有浅海AOA仅含A-型ATPase,而深海AOA均含V-型ATPase,纯培养研究则表明A-型ATPase不具有耐压功能;进一步分析四个超级门208个古菌物种分布的基因组规律(TACK、DPANN、Asgard和Euryarchaeota),发现系统发育单支源底部的Thermoplasmatales 广古菌ATPase基因簇两侧含有横向基因侧移的特征转移酶和内切酶,在大约7~11亿年前,极可能将V-型ATPase基因水平转移至古菌AOA,导致其获得耐高压的生理功能。此外,也发现V型ATPase可能是古菌嗜盐厌氧的重要基础,为重构古菌生理的地球演化历史提供了新思路。
这一发现为地质时间尺度下古菌AOA的全球分布及扩散提供了遗传代谢新机制。中性土壤中的古菌AOA,通过基因水平转移获得V型ATPase即可成功定居于酸性环境,而浅海AOA则获得耐高压能力并栖息于海斗深渊。研究工作得到编辑的好评,应邀撰写了behind the paper亮点并发表在Nature research微生物专栏。
该工作与4个国家15个科研机构的同行合作完成,特别得到了中科院微生物研究所黄力研究员、南京农业大学闫新教授、深圳大学高等研究院李猛教授、美国华盛顿大学David Stahl教授和维也纳大学Michael Wagner教授团队等相关领域专家,以及PacBio单分子测序公司和美吉生物公司的支持。南京土壤所王保战博士、华盛顿大学秦玮博士、美吉生物任一博士为论文第一作者,贾仲君研究员为通讯作者。研究工作得到了中国国家基金委面上项目、水圈重点项目、中科院青促会和先导专项B以及美国国家基金委和能源部等机构的资助。https://www.nature.com/articles/s41396-019-0493-x
图1. 土壤和海洋古菌AOA及四个超级门嗜酸耐压环境适应机制及其地球进化示意图
图2. 土壤和海洋古菌AOA的物种系统进化关系及其与ATPase基因的关联分析

